企业邮箱
网站首页
|
关于安平
|
资讯中心
|
服务中心
|
成功案例
|
人力资源
|
联系我们
安全评价
技术服务
安全评价报告公开信息
安全评价报告公开信息
您现在的位置:
>
成功案例
>
安全评价报告公开信息
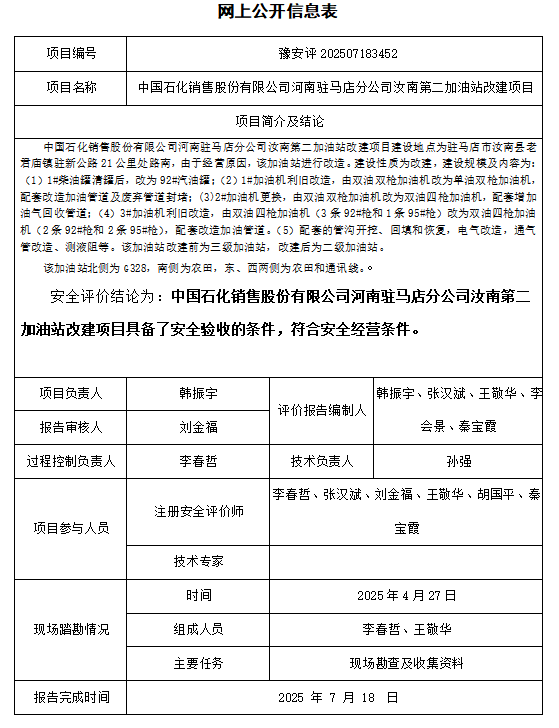
中国石化销售股份有限公司河南驻马店分公司汝南第二加油站改建项目
录入时间:2025-09-25
版权所有:河南安平安全技术服务有限公司 地址:河南省郑州市顺河路18号1号楼905号
电话:0371-66339595 传真:0371-66339595 邮箱:info@hnapco.com
豫ICP备20017599号-1
营业执照信息公示
技术支持:
羿海科技